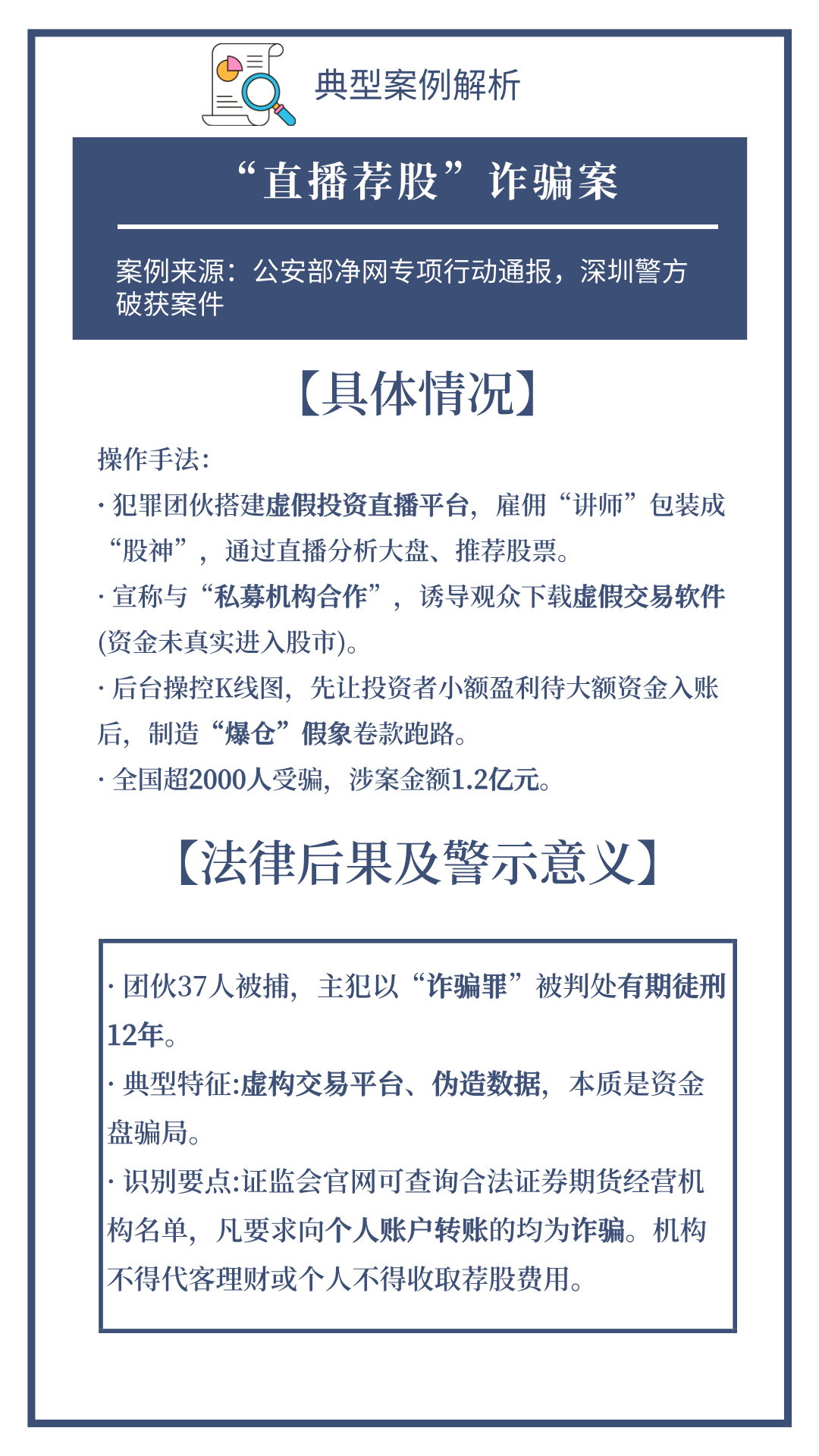
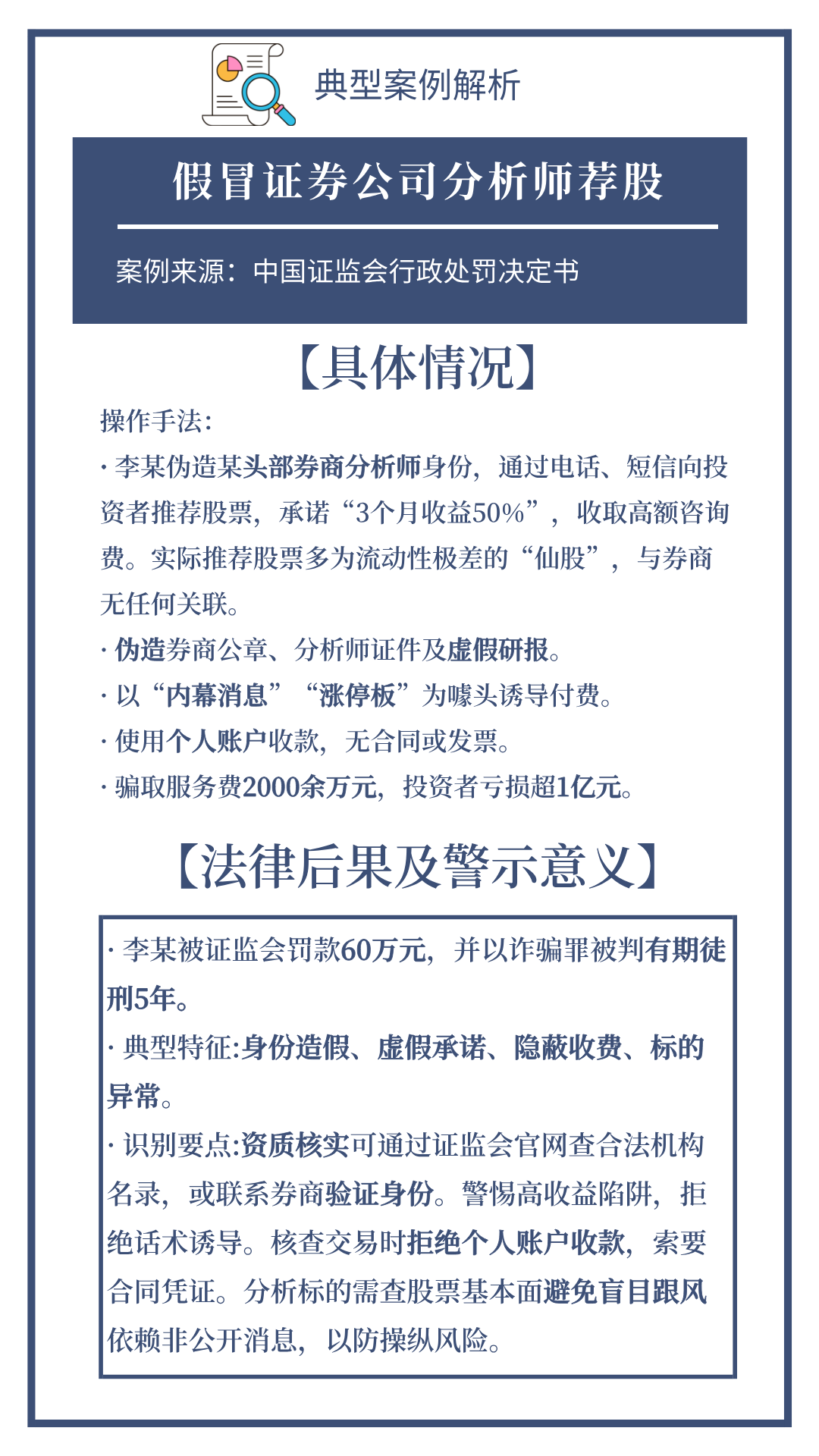
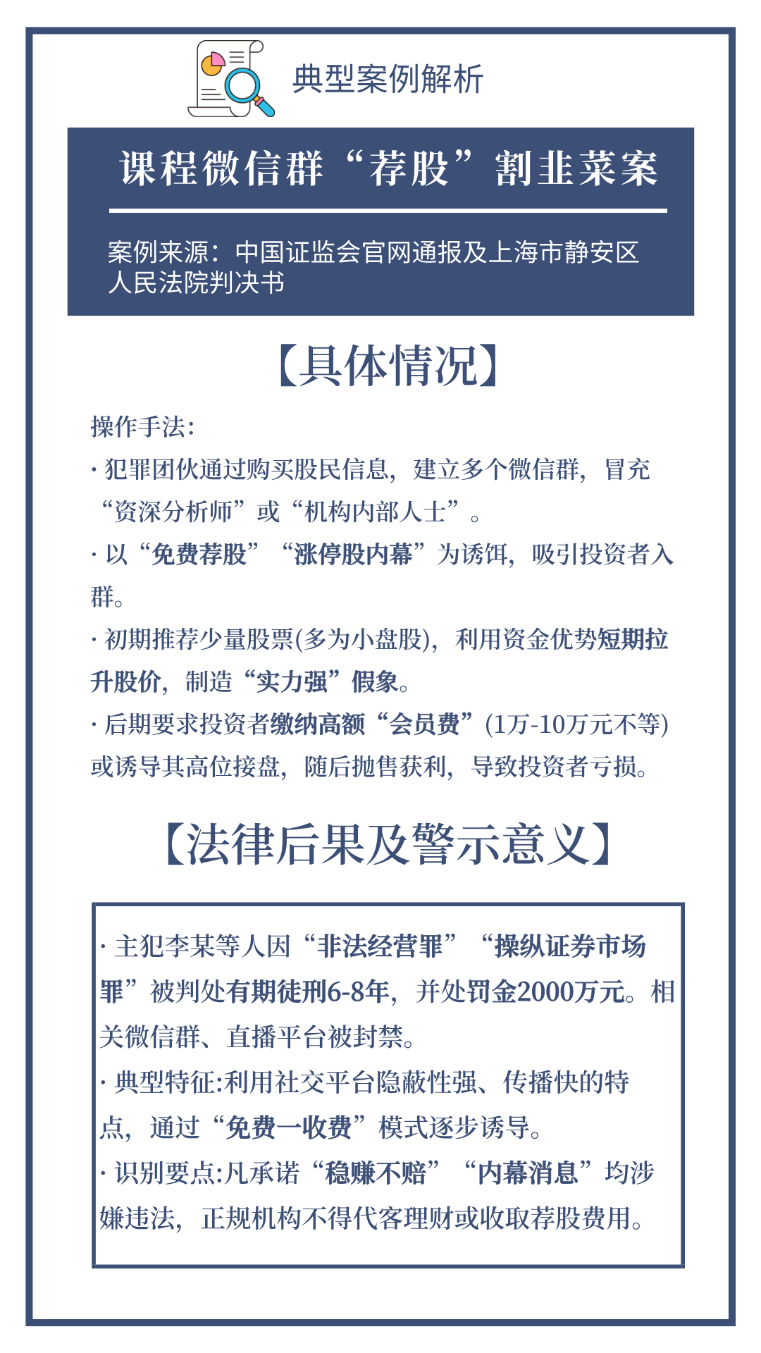
第二期 深度篇:“非法薦股”經典案例解析
2026年“3·15”投資者保護教育宣傳——清朗金融網(wǎng)絡 守護安心投資
2025年“憲法宣傳周”—我與憲法零距離
統(tǒng)一大市場 公平競未來
“警惕‘股市黑嘴’,遠離非法薦股”
5·15全國投資者保護宣傳日
2025年“3·15”投資者保護教育宣傳專項活動-聚焦退市投教
2024金融教育宣傳月
電話:022-24895297
郵箱:zq@tqm.com.cn
地址:天津空港經濟區(qū)航天路77號